各位同学:
为保证2024级专升本、2022级高起本学生论文工作正常有序进行,我院已在教育学院成教平台开通了“论文开题”申请通道。请注意以下事项:
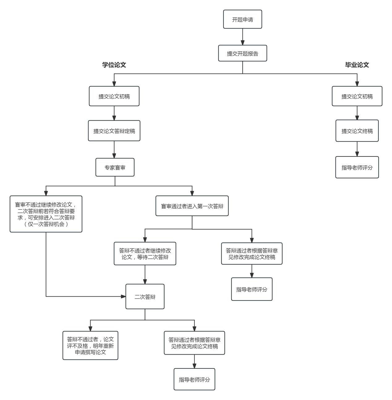
毕业\学位论文写作流程

2.论文申请条件
三年制专升本总学分达到50学分及以上;五年制高起本总学分达到80学分及以上。
3.开题申请
即日起至3月25日,请符合毕业论文写作申请条件的同学在网上提交开题申请(操作方法详见附件1)。往届尚未完成毕业论文写作的本科生,如果需要在本批次进行论文写作,也需要在系统上提交论文开题申请。逾期未申请的,视为放弃本年度论文写作。
4.选择论文类型
学生开题申报须选择论文类型,论文类型包括毕业论文和学位论文。
毕业论文
如学生选择放弃学士学位(学生学位授予条件详见附件2),仅申请毕业,应在论文开题申请时请选择“毕业论文”类别。
学位论文
学生经充分评估个人学习情况,在全部课程结束后达到授予学位标准,可在论文开题申请时请选择“学位论文”类别。
所有撰写学位论文的学生必须参加由我院统一组织的论文答辩,学生答辩通过后,才能获得论文成绩。同时,教育部学位中心会对学位论文进行抽检。
提醒:请各位同学根据本人学业完成情况,合理选择论文类型,如待毕业申请时全部成绩未达到授予学位标准(详见附件2),应选择毕业论文,不建议选择学位论文。
5.开题报告
所有学生须完成论文开题申请后,才可提交论文开题报告。开题报告、论文提交与修改全部在维普论文管理系统完成。维普论文管理系统具体操作手册由班主任发放。
开题报告重点拟定论文题目,以提纲形式拟定研究内容。
6.论文正文撰写
申请论文开题成功后,同学们须按照学校规定的时间进行论文写作,未按规定时间完成论文或论文成绩不合格者,需在下一年度重新申请非应届生毕业论文开题。
提醒事项:暨南大学对于学历继续教育全体同学毕业\学位论文写作,不收取任何费用。校外教学点不得以毕业\学位论文为由向学生收取任何费用。如有校外教学点违规收取相关费用,同学应予拒绝,并向我院举报。联系电话:020-85220277、020-85221103。
暨南大学教育学院
2026年3月17日
